24小时服务热线
400-900-8980
首页
Home
关于我们
Nav
业务范围
Nav
服务流程
Nav
公司动态
Nav
招贤纳士
Nav
商务咨询
Nav
公司下属机构
办公环境
员工风采
公司简介
组织架构
公司资质
合作客户
水土保持方案编制
水土保持实施过程监测
水土保持竣工验收
区域水土保持规划
区域水土保持评价
生态清洁型小流域治理规划设计
水土保持技术服务
水资源论证
基坑降水水资源论证
节水方案规划及节水评价
区域水资源规划论证及评价
“一河(湖)一策“方案编制
河湖生态流量确定及保障实施方案
智慧河道水位流量监测
河道水质自动检测站设置
水文自动监测站及图像识别水位站建设
水文水资源评价论证技术服务
防洪评价及洪水影响评价论证
区域防洪评价论证
区域洪水影响评价
排污口设置论证
防洪度汛应急预案
城市防洪排涝方案
河流重点部位防汛特征水位确定
河道碍洪问题清单调查
防洪评价技术服务
土地复垦方案
节地评价
生态红线影响论证
场地土壤污染调查
流域综合整治与生态修复实施方案
生态环境相关咨询服务
节能评价
水利工程可研
项目建议书
项目方案设计
项目社会稳定性评价
项目环境评价
水利工程咨询服务
工作程序
技术支持
公司动态
行业新闻
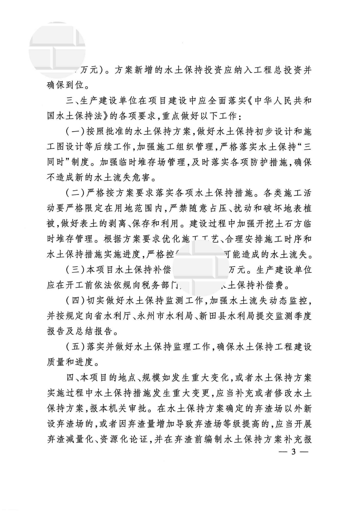
喜报:新田县三井乡农光互补光伏发电项目水土保持方案顺利通过审核
45
发表时间:2025-09-08 13:30
作者:刘津源
附件下载(4):
湖南省水利厅关于新田县三井乡农光互补光伏发电项目水土保持方案的行政许可决定书_01.png
湖南省水利厅关于新田县三井乡农光互补光伏发电项目水土保持方案的行政许可决定书_02.png
湖南省水利厅关于新田县三井乡农光互补光伏发电项目水土保持方案的行政许可决定书_03.png
湖南省水利厅关于新田县三井乡农光互补光伏发电项目水土保持方案的行政许可决定书_04.png
上一篇
喜报:定州电厂水资源论证项目通过审批
下一篇
喜报:新平县平甸乡防火道路建设项目水土保持方案通过主管单位审核
分享到:
24
小时服务热线
400-900-8980
| 022-88118191 | 131-3252-5333